聯系我們
座機:027-87580888
手機:18971233215
傳真:027-87580883
郵箱:[email protected]
地址: 武漢市洪山區魯磨路388號中國地質大學校內(武漢)
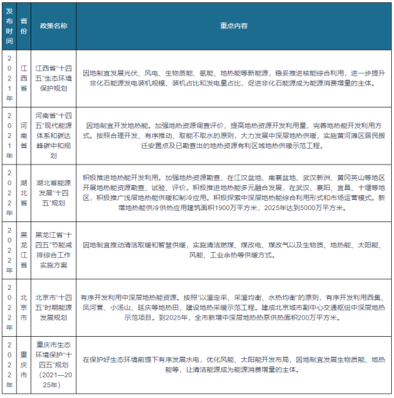
國家政策我國及部分省市地熱能行業相關政策 實施可再生能源替代行動
文章來源:地大熱能 發布作者: 發表時間:2022-11-08 16:29:13瀏覽次數:1918
根據觀研報告網發布的《中國地熱能行業現狀深度研究與投資前景分析報告(2022-2029年)》顯示,近些年,為了促進地熱能行業規范發展,我國陸續發布了許多政策,比如2021年國家發展和改革委員、國家能源局發布的《關于促進新時代新能源高質量發展的實施方案》因地制宜推動生物質能、地熱能、太陽能供暖,在保障能源安全穩定供應基礎上有序開展新能源替代散煤行動,促進農村清潔取暖、農業清潔生產。


為了響應國家號召,各省市積極推動地熱能行業規范發展,比如河南省發布的《河南省“十四五”現代能源體系和碳達峰碳中和規劃》因地制宜開發地熱能。加強地熱資源調查評價,提高地熱資源開發利用量,完善地熱能開發利用方式。按照合理開發、有序推動、取能不取水的原則,大力發展中深層地熱供暖,實施黃河灘區居民搬遷安置點及已勘查出的地熱資源有利區域地熱供暖示范工程。









