座機:027-87580888
手機:18971233215
傳真:027-87580883
郵箱:[email protected]
地址: 武漢市洪山區魯磨路388號中國地質大學校內(武漢)
地方政策天津:到2035年地熱資源年開采總量達1.5億立方米
文章來源:地大熱能 發布作者: 發表時間:2022-09-15 09:45:00瀏覽次數:2171

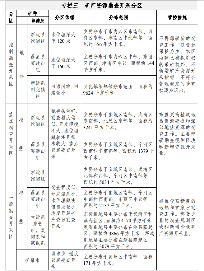
地大熱能地熱開發利用:《天津市礦產資源規劃(2021—2025年)》(以下簡稱《規劃》)近日公布?!?a href="http://m.qzxxjd.com/t/規劃.html" >規劃》明確提出,未來重點開發地熱,適度開發礦泉水,強化地熱資源勘查開發與保護技術創新,提高地熱資源利用規模,至2035年地熱資源開采總量達1.5億立方米/年。
《規劃》的主要目標是:到2025年末,地熱資源采礦權數量520個,開發總量8000萬立方米/年,供熱面積6000萬平方米,孔隙型熱儲回灌率不小于70%,巖溶裂隙型熱儲回灌率不小于95%,地熱井動態監測率100%,流量自動化監測率100%,溫度自動化監測地熱井150眼,水位自動化監測地熱井60眼,建立高質量示范基地2處。礦泉水資源采礦權16個,開發總量100萬立方米/年,流量自動化監測率100%,水溫、水位和水質監測率100%。


在礦產資源開發強度調控方面,《規劃》要求按照已有地熱探礦權優先轉為采礦權,擬出讓的地熱探礦權不低于50%轉為采礦權,到規劃期末,地熱采礦權達到520個;開采總量預期為8000萬立方米/年,供暖面積達6000萬平方米。礦泉水采礦權達到16個,包括已有礦泉水采礦權13個,新設礦泉水采礦權3個。礦泉水資源開采總量預期為100萬立方米/年。
在礦產資源保護措施方面,《規劃》明確,提高地熱資源回灌率。開展“回灌井補建”與“采灌系統”整合,到2022年供暖期前,全部建成地熱采灌系統,不具備回灌條件的地熱開采井全部關停;開展孔隙型熱儲回灌技術研究,建設非原水回灌示范工程,增加回灌量。加強礦泉水資源保護。加強礦泉水水源地保護,控制開采總量,實現有序開發。

同時,《規劃》對勘查規劃區塊準入條件做出以下規定:1.礦產資源賦存條件良好,具有可持續開發利用潛力;2.生態保護紅線、永久基本農田、高鐵沿線兩側各1千米、大運河天津段核心監控區范圍以外的區域;3.上一年度重點勘查區和一般勘查區內館陶組熱儲靜水位埋深不超過120米和霧迷山組熱儲靜水位埋深不超過160米的區域;4.需要地熱資源解決供熱問題的重要區域。

了解,天津地熱資源主要分布在南部平原區,4000米深度范圍內分布6個熱儲層,地熱資源可采量為4.96億立方米/年,其中主力開采熱儲(館陶組和霧迷山組)在回灌條件下地熱資源可采量為1.64億立方米/年。至2020年,固體礦產已全部停采;地熱采礦權358個,探礦權69個,地熱開采井343眼,回灌井204眼,年開采量4372.83萬立方米,回灌量3093.36萬立方米,總體回灌率70.74%。
上一篇 > 青海省:完善地熱能開發利用扶持政策和保障機制
下一篇 > 黑龍江省礦產資源規劃:合理開發利用地熱資源








